没有一位考鸭不想知道雅思考官究竟是怎么打分的,虽然雅思官网上有发布雅思口语和写作的评分标准,甚至在每一项评分标准之下还附有详细说明

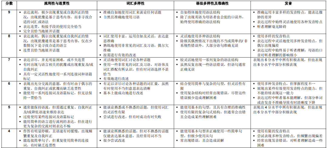
雅思口语评分标准,图源官网
但对不少雅思考生而言,看完仍然有很多疑问,不清楚自己到底要注意什么、练习要往哪方面进行
其实,雅思官方还有不少公开数据值得大家仔细研究。比如在雅思全球官网上,有一份关于口语考官打分过程的研究,调查考官在打分时究竟有什么倾向的特点。

在这份研究报告中,就透露出不少关于雅思考官在口语考试过程中究竟关注什么点的信息,给考鸭们也提供了一些比较明确的练习方向,帮助考鸭们在后面考试中能更好抓住考官的心
由于报告的篇幅较长,为方便大家了解,小编下面就挑出重点给大家看看!
01. 考官更容易注意到语法细节并打分,而其它三项评分标准主要是根据整体内容来打分
该研究通过记录4位不同考官对2位考生在口语四项评分标准中的打分次数发现,考官们在“语法”这一项的打分次数最为频繁。
因为考官们更容易在考生的表达细节中发现语法亮点/错误,这一项可量化的可能性较大,而其它三项评分标准则相对没那么容易通过考生的一句、两句话发现问题或闪光点,所以更倾向于通过整体表达来给分。

图为A/B/C/D四位考官对考生Lilly和Zoe在四项评分标准中打分次数
建议:大家练习时一定要关注自己表达中的语法结构,可以刻意变化使用不同句式,如果使用恰当,很容易就能让考官抓住你的闪光点哦~
02. 80%的分数决定在Part 1和Part 3,仅有20%的决定在Part 2
在另一个数据统计维度中,发现考官们在雅思口语三个Part 的打分次数有很大不同,其中在Part 1和Part 3的打分次数总共占到约80%,而在Part 2的打分次数只占了20%。

四位考官对两位考生在三个Part 的打分次数
建议:由于Part 1和Part 3都是对话形式,一般回答比较简短,也更方便考官及时判断你的表现,所以这两部分非常重要。大家不仅要在口语考试刚开始就给考官留下好印象,在练习时也千万不要放弃准备Part 3,这对你分数影响非常大。
03. 考官们往往会注意到习语(idiom)的使用,并对其给予高分奖励,但机械插入可能会成为扣分项
在“词汇多样性”这项评分标准中,该研究发现四位打分考官一致在考生说出习语(I'm my own boss)时给出7分高分。

四位考官都在考生同一个回答节点打了7分
但另一方面,考官们也表示如果该习语的使用非常生硬,一听就知道是强行插入到语境中的情况,可能会因为该习语的使用而给你打5分。
建议:一些习语的使用是能够帮助考官迅速分辨出高分考生的方法,所以大家在考试过程中不要因为害怕使用习语就直接放弃,平时也要多积累一些雅思口语中可用的习语,关键是了解其正确使用方式,在恰当的语境插入1-2个习语,考官可能直接眼睛放光,将你在该项评分标准的分数拉高一个档次!
04. 如果考生连简单词汇都无法恰当使用,也会造成扣分
在评分过程中,有一位考生在表达中说到:You want to buy some food it’s too high,两位考官都在这个点给考生只打了5分,就因为“high”这个词使用不恰当,应该是“expensive”。如果像这种简单词使用都不恰当,这会很影响考官对你在词汇多样性上的评分。
建议:对于基础较为薄弱的同学,首先要将简单词汇的正确含义和使用语境弄清楚。尽量避免“中英翻译式”记单词,只记单词的中文意思,却不知道单词的英文释义及搭配,这样就很容易犯上述这种简单错误,让考官觉得你不太行。。。
05. 在“发音”上,考官可能会注意到一些细节,但单个问题不影响整体评分
在“发音”这项评分标准中,如果考生出现发音问题(咬字不清、没有抑扬顿挫),第一次听到发音问题,考官暂时还不会下定论,还会持续听下去,直到积累一定量才会在“发音”这一项给你打低分。
建议:如果只是一时口误,大家也别紧张,在发音这一项考官更注重整体表现,大家只要保持整体表达有抑扬顿挫、发音清晰、单词的读音也没什么大错误,这一项的评分就不会太低。
06. 考官的打分是一个持续过程,并不是在其中某个点
根据研究报告得出的结论,雅思考官整体的打分过程大致是这样的:考官在刚开始听考生讲话时会形成一个分数预设,并在随后的讲话中寻找证实或否定这些预设的证据。因此,他们似乎倾向于以累积的方式做出评分决策,而不是针对单个问题或亮点给你打分。
建议:在刚开始Part 1的回答非常重要,决定了考官刚开始可能会给你多少分的假设,也就是说第一印象很重要。但是如果大家在Part 1因为紧张表现不太好,也不用太过担心,应该及时调整心态,在后面表达中力挽狂澜,争取改变考官对你的“第一印象”~
看完上述要点后,是不是觉得自己的雅思口语备考更有底了?小编希望大家都能科学备考,顺利拿到理想的雅思成绩!