苏州各区高中NO.1!谁是你心中的白月光!
2021-01-21 12:10
整个K12的教育规划,以高中选择作为基石。高中向后对接高考,向前对接中考。
中考后,几乎每年市区、园区、新区、吴中区都会有展开一场关于中考的大战。
而在这片战场上,江苏省苏州中学校、苏州工业园区星海实验中学、江苏省苏州实验中学、木渎实验中学,作为各区的龙头高中,自然成为家长关注的重点。
今天就和小新一起来了解一下这几所学校!
01
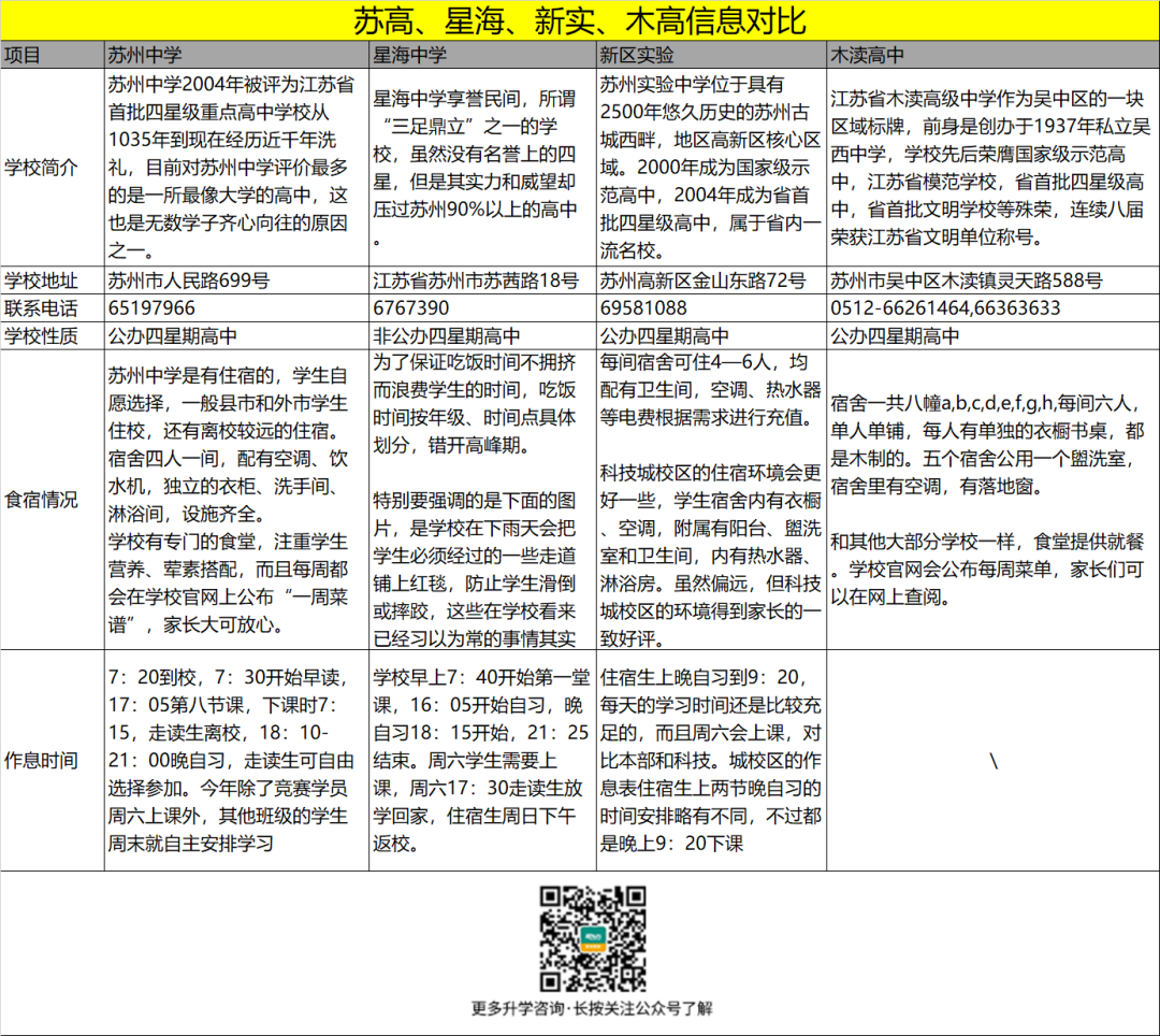
师资力量&分班情况
这四个学校都有自己的特色班级,尤其是苏州中学的匡班,每年报考人数都很多。特色班级中仅匡亚明班是面向苏州大市招生,其他学校均会有不同程度的限制!
从表上可以看出这四所学校的师资都很强哦!
02
录取分数线&高考成绩
从过去5年的中考录取分数线看,苏州中学始终保持在前列,拉开了其他三所学校十几甚至二三十的差距。
2020年高考,苏州全市都取得了非常亮眼的成绩:
苏州中学本一率高达96%,星海中学本一率更是高达98%,实验中学87.7%,木渎实验中学84.3%。当然,这个本一率数据也需要考虑到每个学校的参考人数。
其中,2020年清北录取人数全国高中排名中,苏州中学排名全国第25名,江苏省第1名。
03
基本情况&学生评价
以下仅作简单了解,如果有心仪这四所的家长,可以收藏起来!
我们再听听学生,家长怎么评价自己的学校:
苏州中学
母校在苏州教育界的地位不用多说,在我眼里,这是一所像大学的高中。校园像大学,学生像大学生,整个的气氛也如大学一般。如果你不知道,走在校园里,大概很难想象这是一座中学。
苏中每年招收全市最优秀的学生,只是很多好学生在初中被管的很严,在苏中学校管的不那么严,也就放松了对自己的要求。我觉得苏州中学的教育,更适合那些自控能力强的学生,而他们也更能在苏中“自主学习”的氛围下获得更好的发展。但同时,一些无法自律的学生,不妨说成为了这种模式的牺牲品。
不论如何,我永远怀念母校,母校留给我们更多的是气质层面乃至精神层面的东西,这才是最为宝贵的!
星海
学校每年的中考分数线一直很高,有一年还反超了苏高中。往年因为没有自主招生和指标生,学生都是靠着实打实的中考分数进的学校,跟这样的优秀的同学在一起学习,带动的学习氛围也是积极向上的。
在星海,我们丝毫不会质疑老师的资历和学历不足,更重要的是星海的老师都非常认真负责、乐于奉献。有的老师经常为学生个别辅导到很晚;有的老师坚持每天中午牺牲休息时间为学生补差提优;有的老师每天自习提前到班辅导;走廊上、教室里、办公室随时都可以看到老师忙碌的身影。
总的来说,星海是一个非常非常负责的学校,她负责着挖掘所有学生的优秀之处,并努力培养使这些优秀变成习惯。当然当时也有很多人说,星海逼得太凶,星海的学生只会死读书。但是我算是其中受益者吧,反正我一直觉得,高中如果在其他地方,没被逼得这么厉害的,肯定就默默悲剧了吧。星海是一个不会有遗憾的地方!
新区实验
我们学校既不采用过分宽松的“放羊式”,也不采用县中的“半军事化”模式:严格有序,张弛适度;严而不死,活而不乱。
还通过科学化和精细化管理:学校加强科学决策,严格遵循教育、教学规律,严格要求教师,关注过程和细节,对学生实行教师指导下的自主管理。
“大实验”雄厚的师资团队也一直为家长们所认可。实验中学教育集团两个校区间资源共享,以正高级教师、特级教师、苏州市名校长仲尧明校长为核心的“集团专家团”,在两校区轮流管理、兼课、讲学。获得“江苏省评优课”、“江苏省教师基本功竞赛”一、二等奖的教师有7人,获得“大市一等奖”的教师超过50%,“研究生学历”的教师占比超过50%。“名师骨干超多,研究生超一半”的师资队伍已成为实验中学科技城校的闪亮名片。
木渎高中
”除了他有优秀的生源之外,师资有保障;另外,由于是和中科大合作的班级,所以,这个班的毕业生,在高考报考中科大是有降分优惠的;而且课程安排相比其他班级来说,更加丰富,对于提高学生的综合能力都有很大的帮助!“
“木高培东班可以说是木渎最受关注的班级之一了,如同苏州中学的匡亚明班一样,显然,这是优秀生源的聚集地!吴中区学生和家长都向往的地方!”
除了中考录取分数线和高考成绩外,不少高中在招生时,对于区域内的生源都会有一定的优惠政策。
众所周知的是,苏高中拥有志愿表上提前批次录取、匡班面向大市招生这两大优势,意味着其能更早并且更广地接触到优质生源,与其他高中相比,毫不夸张地说就是“领先在了起跑线上”。
而星海中学、实验中学和木高对本区域初中部的孩子,也在中考的过程中有签约“优惠”。2021年中考也很快就要来了,所以各位学子要抓住机会,好好复习哦!

新东方苏州学校微服务
xdfszwfw
为学员、教师提供便捷的报名、课程查询等辅助应用
长按二维码发现惊喜
相关推荐
新东方苏州
版权所有:新东方教育科技集团有限公司
苏州学校-信息管理部