新区公立“扛把子”?手握四个校区立于强者之巅!
2021-01-27 12:18
创办时间:2003年
学校性质:高新区直属公立学校,全日制初级中学
校区地址:
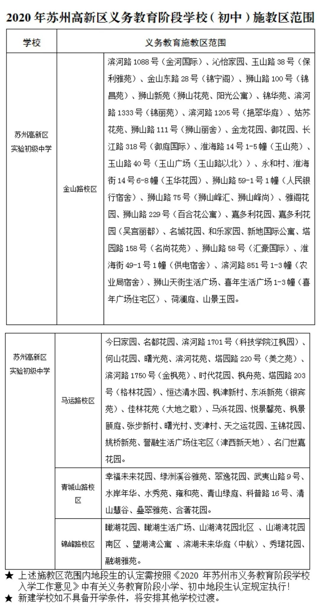
「金山路校区」苏州市高新区金山东路76号
「青城山路校区」苏州市高新区青城山路5号
「马运路校区」苏州市高新区景山路98号马运路与塔园路交界口
「锦峰路校区」锦峰路西,青城山路南
联系方式 :
「金山路校区」咨询:0512-68089056
「青城山路校区」咨询:0512-62390071
「马运路校区」咨询:0512-68031676
「锦峰路校区」咨询:0512-69377336
住宿情况:金山路、青城山路校区有住宿,马运路、锦峰路校区无住宿,自主选择住宿还是走读。
小升初择校秘籍系列,今天就和小新一起走进苏州高新区实验初级中学!
01师资力量&分班情况
苏州高新区实验初级中学是高新区直属公立学校。学校从2003年创办至今,教学资源不断更新、校区不断完善,现有金山路校区、马运路校区、科技城青城山路校区、锦峰路校区,投资持续增多。
学校南凭狮子山,北枕金山浜,环境清幽,闹中取静。交通十分便利,一号线、三号线、数条公交线路直达。办学至今,学校凭借其在师资、管理、设施等各方面的优势,不断在各类活动中获得佳绩,譬如校园建设、师生竞赛、教学实绩等。学校自身特色发展之路使其逐渐成为苏州初中教育的一张亮丽名片。
*师资力量:
紧密型,现有147个班级,6951名学生。教职工492人,中共党员213人,省特级教师2人,正高级教师3人,姑苏教育特聘人才1人,姑苏教育领军人才1人,苏州市青年拔尖人才3人,市级学科带头人20人,区级以上学科带头人71人,拥有市、区级名师工作室3个。
*分班情况:
2020年:金山路校区11-32班,每班50人左右;青城山路校区1-10班,每班41人左右;马运路校区33-46班,每班50人左右;锦峰路校区47-54班,每班50人左右。
2019年:金山路校区11-30班,每班50+,其中12班55人,13班53人。青城山路校区1-10班,每班40人左右;马运路校区31-42班,每班50+;锦峰路校区43-50班,每班<50人。
2018年:金山路校区14-29班,每班50人。青城山路校区1-13班,每班50人。马运路校区30-40班,每班50人;锦峰路校区无
2017年:36个班级,每个班50人左右。在开学前没有进行分班考试。
*关于学校特色:
学校秉持“精勤质朴”的校训,努力践行“为国所用”的核心价值观。坚持立德树人,因校制宜,依托“把支部建到年级”的党建特色打造“一校一品”的文化品牌;“卓越课堂”提升师生核心素养,培养创新拔尖人才;“学生领导力课程”通过社团实践,促进学生个性发展;“校园足球”打造全国校园足球特色学校,获得省青少年足球精英联赛冠军;“无伴奏合唱”用歌声唤醒学生成长,向美而行。
学校以“学业+特长”为培养模式,每学期开设数十种特长课程。办学十八年,在十五届中考五次取得苏州大市最高分,60%及以上的四星级高中达线比例,实现中考高分校区全覆盖、骨干教师学科全覆盖、内涵发展条线全覆盖,成为老百姓有口皆碑的“大实验”,苏州市义务教育的“苏大强”。2003年至今,学校共获得江苏省教育工作先进集体等省市级综合荣誉90余项。
2017、2018年,新区实验初中有特色班级5+4课改实验班,除了这些班级之外,其他班级是平行分班。2019年取消了5+4课改实验班,且无重点班,不过择校生多的默认为重点班。情况会随情况变动,具体消息以官方消息为准。
*2020施教区:
*附2020作息表
*管理安排:
住宿生早上6点半起床锻炼,走读生7点半到校,下午将近5点放学,住宿生晚自习从18点至20点40,21点15熄灯。
新区实验管理比较严格,对学生要求高,作业量比较多,通常情况下作业时间为90分钟,速度慢的学生作业时间超过120分钟。
02中考成绩
新区实验初中一直以来都是苏州初中里比较热门的学校,每年的中考成绩热门榜单中都能看到新实的影子。自从建校以来,新实凭借自身的实力,得到了许多家长和学生的青睐,也随着时间的推进,在不断的扩展学校的规模,我们还能够在各类的活动、比赛中看到新实学子的身影。
*2020中考成绩:
最高分710分(裸分),700分以上12人,690分以上52人,马运路校区匡班录取3人,金山路校区匡班录取10人,科技城校区匡班录取1人。
*附历年中考成绩:
2019年中考:最高分716分(裸分),710分以上3个:716、715、711。700分以上30个,各个校区都有700分。其中课改实验班平均分为698.4分;
2018年中考:最高分694分(无加分,新区第一)。690分以上6人,680分以上45人;245人达苏州实验中学本部最低分数线(655分),约占33%,340人达苏州实验中学(科技城校)最低分数线(645分),约占45%,603人达苏州市区普通高中最低分数线(577分),约占80%。
2017年中考:苏州大市前十名2人,最高分695分,690分以上3人,680分以上25人,670分以上95人,650分以上234人。
03择校&家长问题
*关于新区实验初中择校:
一般是区内择校,新实择校报名填表,主要看全优全三好,但不局限于全优全三好。新实比较看重证书,主要是含金量高的证书,比如科技类证书、体育类证书。建议填写区级及以上的证书,这样效率比较高,不符合他们要求的证书老师会直接划掉。金山路校区的证书要求明显高于其他校区,要求全优全三好起步和证书。
择校需要先提交孩子简历,学校筛选之后,成绩优异者入学。新实老师不会当场拒收,也不会当场就承诺录取,都是让家长回去等通知。地段生直接报名。
*报名登记表(样表):
*家长问题:
Q1
可以自己选择校区吗?
现场填写登记表时,会有相关校区的选项,可以选择某一个校区,或者是四个校区都选,学校一定程度上会参考。
Q2
报名方式以及报名材料?
孩子小学在高新区、姑苏区、园区的,小学会进行毕业信息采集,教育局下发数据;学校通知家长到校验证(预计七月初,接通知前无需到校报名)。
孩子小学在三区之外的,到苏州高新区教育局入学咨询接待处(高新区金色家园金色社区)办理登记、报名手续,咨询电话69202841。
报名需要携带:户口本原件,父母或其他法定监护人的房产证或房卡(原件)、家长身份证原件、小学毕业证书、学生素质发展报告书原件(六年级成绩单)、区级及以上各类获奖证书原件、各类特长证书原件、三好生证书原件及一寸照片三张。
Q3
宿舍情况怎么样?
金山路校区每间宿舍可住4-6人,均配有卫生间,空调、热水器等,电费根据学生需求进行充值。青城山路校区每间宿舍可住4-6人,有衣橱、空调,还附属有阳台、盥洗室和卫生间,内有热水器和淋浴房。青城山校区住宿环境相对好一些,受到家长一致好评。
马运路、锦峰路校区无住宿。可以住到金山路和青城山校区,有校车接送。
部分住宿,针对离家较远或者是外地的学生。学校建有学生宿舍近百间,每间均配有空调、淋浴房、独立卫生间等优质生活设施。住宿费标准为600/生/学期。

新东方苏州学校微服务
xdfszwfw
为学员、教师提供便捷的报名、课程查询等辅助应用
长按二维码发现惊喜
相关推荐
新东方苏州
版权所有:新东方教育科技集团有限公司
苏州学校-信息管理部