2025 年重庆统招专升本录取相关数据已整理完毕,涵盖报名、招生、院校专业等关键信息,26/27 年备考同学速看
一、报名与招生基本数据
2025 年重庆统招专升本(不含免试生 ):
报名人数:43672 人
招生计划:30458 人,报招比 69.74%
录取进度:仅公布公办录取 4413 人,完整录取数据待更新

二、招生人数变化趋势
(一)公办院校扩招
2024 年公办本科(考试生 + 免试生 )招生 5051 人,2025 年增至 5631 人,新增 580 人 。
重庆交通大学、长江师范学院、重庆三峡学院等院校,招生人数对比 2024 年明显增加;
新增院校:重庆中医药学院(专注中医药教育 )、重庆电子科技职业大学(聚焦电子信息 ),为考生拓宽报考选择。

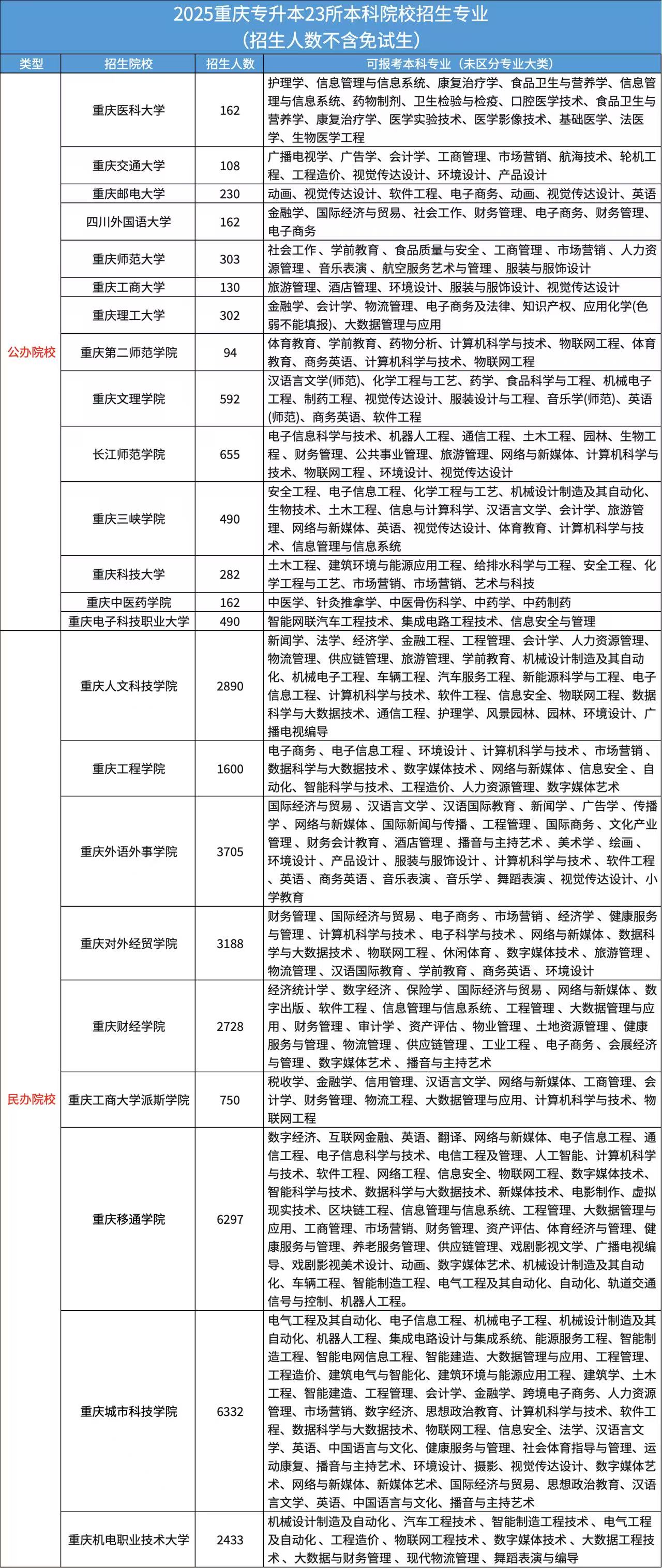
三、23 所本科招生专业概览
2025 年重庆共 23 所本科院校参与统招专升本招生(较 2024 年新增 2 所 ),包含 14 所公办、9 所民办。
(一)院校分类及规模
公办院校:重庆医科大学、重庆交通大学等 14 所,覆盖医学、工科、师范等多元领域;
民办院校:重庆人文科技学院、重庆工程学院等 9 所,招生规模灵活,适配不同分数段考生。
(招生人数不含免试生,数据源自 2025 年重庆统招专升本招生计划 )

四、备考建议(26/27 届)
关注新增:重庆中医药学院、电子科技职大等新增院校,首年招生竞争相对小,可重点研究其专业适配性;
紧盯扩招:重庆交通大学、三峡学院等扩招院校,结合自身基础(如医学、工科方向 )制定复习计划;
趁早规划:专升本竞争逐年升级,建议尽早投入学习,选择适合的学习方式
25 届专升本已收官,26/27 届的同学别等啦!抓紧时间,选准方向,早日开启升本冲刺?
推荐阅读: