2025年全国硕士研究生招生考试上海政法学院报考点(代码:3128)确认公告
一、确认对象
选择“3128”报考点且于10月28日22:00前完成网上缴费的以下考生:
1.报考上海政法学院和宁夏回族自治区招生单位,本科学校所在地为上海的应届本科毕业生;
2.报考上海政法学院和宁夏回族自治区招生单位,具有上海市户籍或者在上海市工作的往届生,其中在上海市工作但户籍不在上海的考生需提供本人2024年内连续6个月的上海社保缴费成功记录(具体详见本公告第四条第4项)。
二、确认方式
网上确认,确认网址:https://yz.chsi.com.cn,支持电脑端和手机端登录,建议使用手机端。
三、确认时间
2024年10月31日9:00至11月4日12:00(首次材料上传开始时间至截止时间,逾期不能上传),审核不通过需要补充材料的截止时间为11月4日16:00。
考生须于上述规定时间通过网上确认平台,完成本人的“核对网报信息、上传本人图像照片、上传手持身份证照片、其他补充材料照片以及有效证件照片(需要补充的情况下)”等手续,逾期不再补办。
考生必须完成上述手续且考点审核通过,否则网上报名信息无效。
强烈建议考生不要在确认的最后一天提交审核材料,以免因审核不通过没有充足的时间准备补充材料。
四、网上确认所需材料
1.本人准考证照片
本人近三月内正面、免冠、无妆、无PS、彩色电子证件照,照片要求见下图:

注意:该照片将用于初试准考证、录取登记表、新生入学核验等环节,请务必按要求上传。
2.本人手持身份证照片,照片要求见下图:

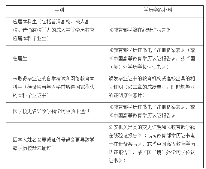
3.学历学籍材料(限网上报名学历学籍审核未通过考生)


6.其他材料
(1)报考“退役大学生士兵专项”硕士研究生的考生,须上传国防部征兵办盖章的本人的《入伍批准书》和《退出现役证》。
(2)在读研究生(即学历学籍审核结果为:有研究生学籍)须提供由研究生就读单位培养部门出具的同意报考证明。
五、结果反馈
一般情况下,审核结果36小时内通过确认系统反馈(提交材料考生人数过多及特殊情况除外),请考生及时登录确认系统查询审核结果,同时,审核系统将通过短信和站内信提醒考生。
审核未通过考生必须按照审核不通过原因在规定时间内重新提交复审材料,逾期视为放弃报名。
六、其他事项
1.考生必须在网上报名时完成报名费支付,未交费考生信息为无效信息,不能参加网上信息确认。
2.凡在报考时采用不正当手段、弄虚作假者,一经发现,一律取消其报考、考试或录取资格。因考生逾期未完成网报信息确认、提交材料不符合要求、填报虚假信息、提交虚假材料,导致审核不通过、不能考试、复试或录取的,由考生自行承担后果。
3.网上确认审核结果不实时同步至中国研招网网报信息中,审核结果以网上确认系统中提示为准。
4.考生在考前十天左右,凭网报用户名和密码登录“研招网”自行下载打印准考证。
5.选择除3128以外其他报考点报考我校的考生,请按照对应报考点要求在规定时间内到指定地方完成确认工作。
6.请考生密切关注上海政法学院研究生处官网和微信公众号“上政研招”的最新公告。