大学
□□
选择城市
考研
备考辅导
试题资料
考试资讯
四六级
备考辅导
试题资料
考试资讯
专升本
备考辅导
招生计划
考试资讯
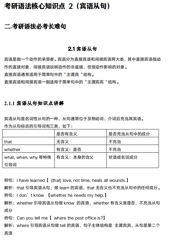
考研语法核心知识点 (宾语从句)
|
2024-11-27 14:51
新东方网
国际教育
留学申请
小语种
大学
考研
四六级
专升本
2011-
新东方教育科技集团有限公司版权所有