大学
□□
选择城市
考研
备考辅导
试题资料
考试资讯
四六级
备考辅导
试题资料
考试资讯
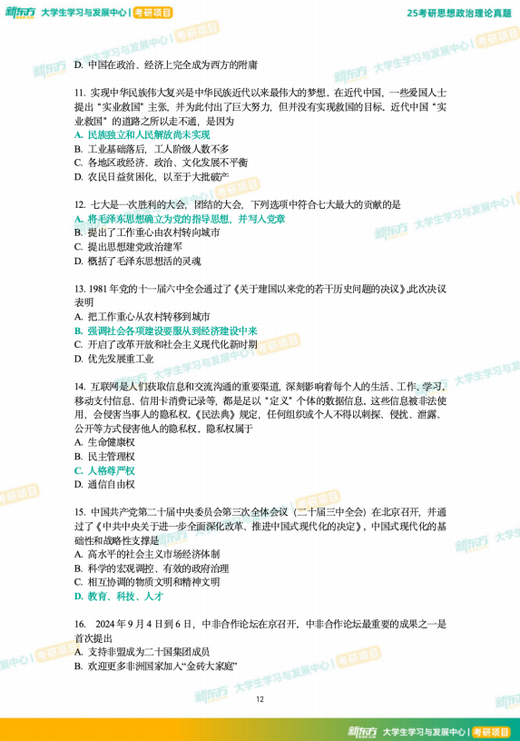
专升本
备考辅导
招生计划
考试资讯
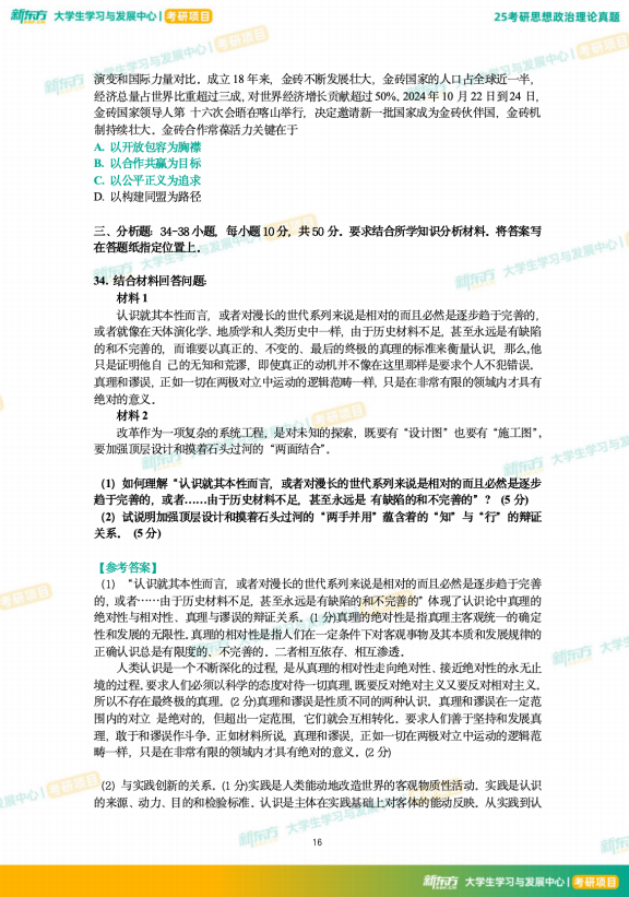
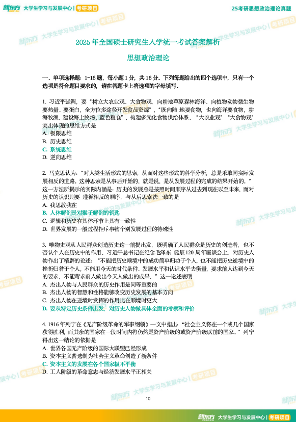
25考研政治真题及解析--下
|
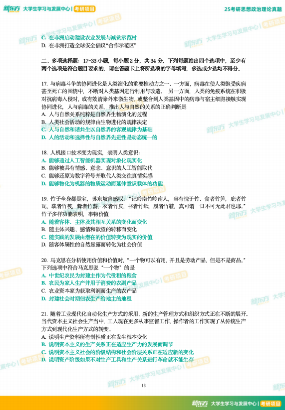
2024-12-24 10:43
新东方网
国际教育
留学申请
小语种
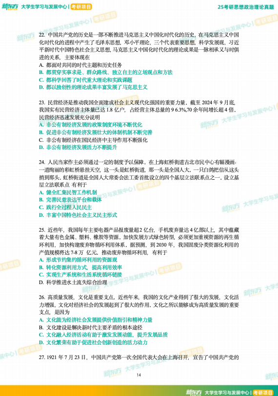
大学
考研
四六级
专升本
2011-
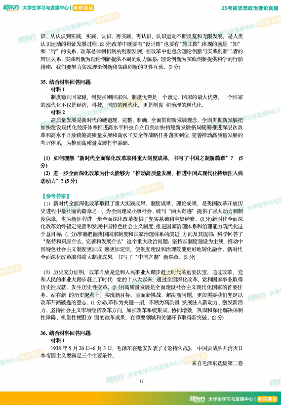
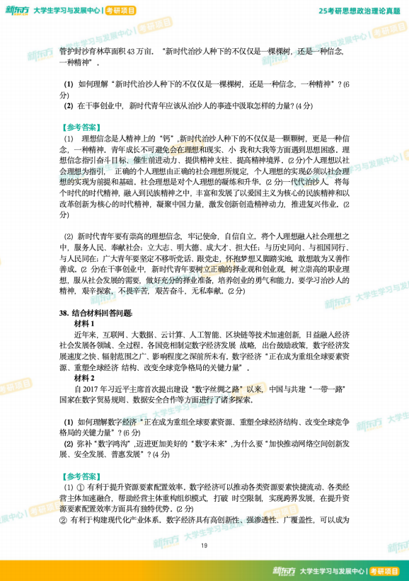
新东方教育科技集团有限公司版权所有